Présentation du stage et du mémoire
Mars-Septembre 2020
Gaël Guernalec - Cs2i Bourgogne
Sommaire
- Stage
- Contexte
- Entreprise
- Projet
- Définition du projet
- Choix technologiques
- Web app
- Base de données
- Planning réalisé
- Contexte
- Mémoire
Contexte - la Bande à Coco


Contexte - Projet

Contexte - Rôle personnel
- Clarifier le projet
- Pointer les problèmes
- Trouver des solutions
- Choix technique
- Planification
Définition du projet
Produits
Fonctionnalités
Versions
Choix technique - Web app
Contraintes :
- Multi plateformes
- Temps
- Coûts
- Ressources humaines
Natif
Hybride
Wep app
PWA
Choix technique - Base de données
| SQL | Document | Graphe | |
|---|---|---|---|
| Communauté | Forte | Moyenne | Faible |
| Flexible | Non | Oui | Oui |
| Simple | Non | Oui | Oui |
| Algorithmie | Légère | Non | Oui |
| Extensibilité (Scalability) |
Verticale | Verticale Horizontale | Verticale Horizontale |
| Complexité* | Légère | Faible | Élevée |
Choix technique - Base de données

Choix technique - Outil d'importation
Solution 1 :
Conversion
Solution 2 :
Format imposé
Solution 1 :
Ajout individuel
| Pros | Facilité d'usage Rapide, efficace Moins d'erreur |
Facile à créer Facile à maintenir Peu fonctionner sans bases client |
Facile à créer Réduit les erreurs Adapté aux utilisateurs sans bases |
| Cons | Très compliqué à mettre en place Difficile à maintenir |
Report de la charge sur le client Prise en compte des spécificités faible Sensible aux erreurs |
Utilisation fastidieuse Pas adapté aux grandes bases |
Planning réalisé

Planification future

Planification future

Sommaire
- Définitions
- Histoire
- 7 ponts
- Contemporain
- Avantages
- Cas d'usage
- Recommandations
- Fraudes
- Réflexions personnelles
- Risques
- Évolutions
Définitions




Définitions - NoSQL

Définitions - Infographie

Définitions - Comparaison SQL

Table - Label
Ligne - Nœud
Colonne - Propriété
Table de jointure - Relation
Histoire - Les 7 ponts de Königsberg (1735)


Histoire - Contemporain


1970
1980
1990
2000
2010







Avantages - Performances


Avantages - Flexibilité
- S'adapte aux spécificités
- Capacité d'évolution
Avantages - Horizontal scalability


Avantages - Schemaless

Avantages - Simplicité et algorithmie

Avantages - "Tableau blanc"


Cas d'usage - Recommandations


Cas d'usage - Détection de fraudes


Réflexions personnelles - Risques
- Ressources humaines
- Incitation à trop stocker
- Protection des données

Réflexions personnelles - Évolutions
- Bonnes pratiques
- Anonymisation
- Collecte plus raisonnée
- Généralisation


Conclusion
Merci de votre attention
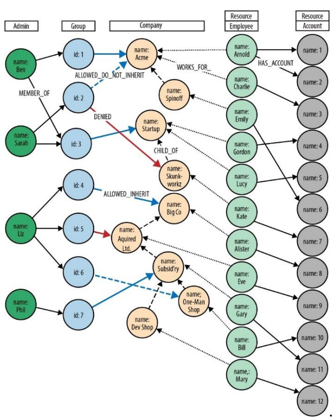
Annexes - Use case Management

Annexes - Use case Fraud++



Annexes - Use case Search Engine

Annexes - Metawab (Google)

Annexes - NoSQL++ Clé Valeur

Annexes - NoSQL++ Column

Annexes - NoSQL++ Document

Annexes - NoSQL++ Recapitulatif

Annexes - Modeling

Annexes - Modeling - Réifier


Annexes - Modeling - Supernoeuds


Annexes - Exemple : Conversion


Annexes - Exemple : Projet

Soutenance de stage
By amademous
Soutenance de stage
- 67